이펙트 (FX)/이펙트 팁 : Houdini
[Houdini] 뷰포트 연속 그룹 지정 팁 (Secure Selection 해제, 단축키 S와 Q)
Minkyu Lee
2026. 2. 23. 10:44
개요
디스트럭션 작업 같은 것을 할 때,
불가피하게 수동으로 폴리곤 수정이 필요할 때가 있다.
이럴 때 유용한 연속 그룹지정 팁을 소개한다.
방법
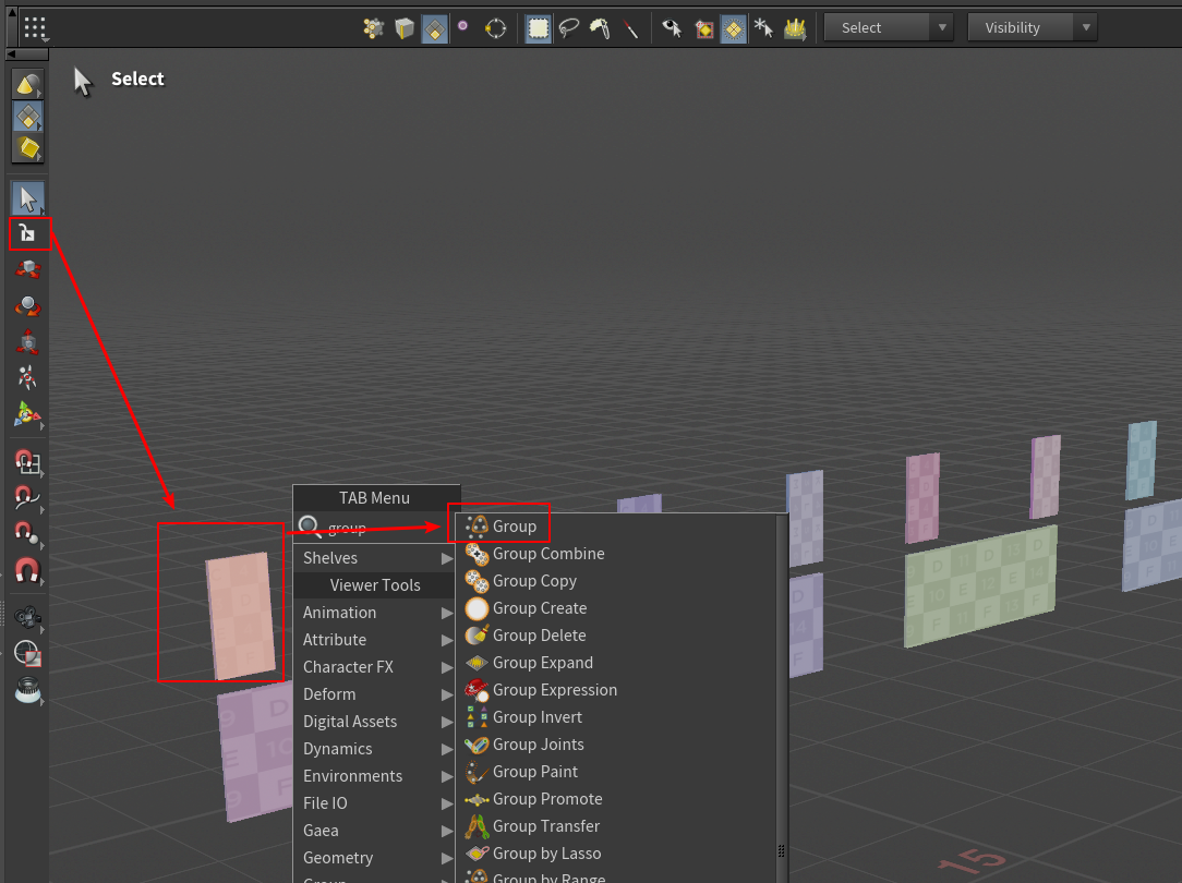
1. 뷰포트에서 Secure Selection 풀기, S 눌러서 셀렉션 모드로 선택
2. Tab - Group 입력 후 엔터
3. 뷰포트에서 다시 선택 후 Q (이전 노드 생성)
이렇게 하면 빠르게 반복 작업이 가능하다.
